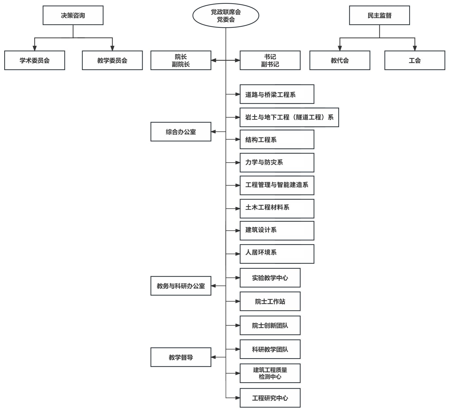
一、组织架构

二、党政管理机构
部门名称 | 主任 | 副主任 |
综合办公室 | 朱美君 | |
教务与科研办公室 | 李蒙 |
三、教学组织
单位名称 | 主任 | 副主任 |
道路与桥梁工程系 | 单波 | 乔冠东、王奇、张海滨、李良勇、陈科宇 |
岩土与地下工程(隧道工程)系 | 蒋伊琳 | 易法殊、齐飞 |
结构工程系 | 蒋伊琳 | 易法殊、齐飞 |
力学与防灾系 | 蒋伊琳 | 易法殊、齐飞 |
工程管理与智能建造系 | 蒋伊琳 | 易法殊、齐飞 |
土木工程材料系 | 蒋伊琳 | 易法殊、齐飞 |
建筑设计系 | 蒋伊琳 | 易法殊、齐飞 |
人居环境系 | 蒋伊琳 | 易法殊、齐飞 |
实验教学中心 | 张杨 | 秦术杰 |
四、教学质量督导
sunbet本科教学督导委员会
主任委员:薛春霞
委员:韩建刚、陈静云、高洪波、杨东全
五、科研平台/团队
1、陈飞勇工作站
负责人:周智
领域:环境工程
2、董勤喜工作站
负责人:张友良
领域:海洋工程与技术、计算力学
3、欧进萍团队创新中心
负责人:周智
核心成员:欧进萍团队
4.候保荣团队创新中心
负责人:周智
核心成员:候保荣团队
5.“热带海岛装配式建筑设计与规划”创新团队
负责人:曹宝珠
平台类型:海南省“双百”人才团队
6.“长寿命智能FRP海水海沙混凝土结构”创新团队
负责人:周智
平台类型:sunbet
7.热带海岛装配式建筑工程研究中心
负责人:曹宝珠
六、委员会
1、sunbet学术委员会
主任:张友良
委员:周智,张志田,陈云,韩建刚,杨东全,李艳
秘书:谢连赐
2.sunbet学位委员会
主 席:周智
副主席:张友良
委 员:陈云、辛大波、杨东全、单波、董勤喜、任年鑫、韩建刚、曾翔、蒋伊琳、薛春霞
秘 书:乔冠东
3.sunbet教学指导委员会
主任委员:周智
委 员:张友良云、薛春霞、陈云、辛大波、单波、蒋伊琳、陈科宇、韩建刚、杨东全、路平
秘 书:王奇
4.sunbet工会
主 席:万民
委 员:邢惠微、乔浩帅、李信仪、姜柳、李良勇、陈科宇
七、社会服务机构
1、海南海大建筑工程质量检测中心
法人代表:周智
总经理:周智,副总经理:陈元旭,总经理助理:何佩珠
2、海南海大工程设计研究院有限公司
法人代表:周智
总经理:周智(代)
土建服务之声
土建团学青心小伙伴